這番操作最亮眼的地方,在于俱樂部思路非常清晰,續約6名球員保住下限,引進強力內外援提升上限。另外,河南隊還官宣,劉鑫瑜、王浩然、杜智軒三名球員合同到期,正式離隊。球員韓東租借至中甲俱樂部石家莊功夫、李星賢租借至中甲俱樂部南通支云。

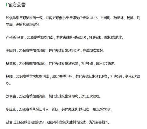
后防核心盧卡斯·馬亞留隊,意味著后防線防空和出球有了主心骨,上賽季馬亞出戰32場全部首發,貢獻6球2助攻,帶刀侍衛一個。王國明的續約則給門線安全上了“雙保險”,出場超140次的老將是更衣室精神領袖。楊意林、楊闊等實力派輪換,河南隊保住了上賽季的戰術框架和默契度。

加盟的6人,精準填補了窟窿。前海港功勛中鋒古斯塔沃的到來,完美解決了卡多索離隊后的“支點荒”。這位31歲的巴西人熟悉中超節奏,背身拿球和門前終結能力一流,是即插即用的“即戰力”。西班牙邊鋒姆布拉則帶來了邊路急需的爆點和突破,拉瑪西亞青訓的出身保證了腳下技術。

新賽季對于河南隊極為嚴峻的現實是,將以-6分起步。前三輪,他們將先要客場硬碰衛冕冠軍上海海港,這是一次“摸底考”。隨后回航海體育場接連迎戰云南玉昆、保級直接對手武漢三鎮。這三場比賽,都是河南隊今年新陣容的初步考驗,更是決定球隊能否早日擺脫積分泥潭的“命運之戰”。
-6分起步,意味著河南隊沒有犯錯空間。結合賽程和對手特點,前三輪走勢可以用“客場求穩,主場搶分”來概括。

第一輪(3月7日):客場vs上海海港是一場“地獄難度”的開局。衛冕冠軍被扣5分,主場作戰肯定劍指3分。對河南隊而言,要先“立足防守,避免慘案”。拉莫斯會打防守反擊,還是對攻?

第二輪(3月15日):主場vs云南玉昆——首個主場,必須爭取3分。也是填平積分坑的最佳機會。云南玉昆作為中超二年級生,他們冬窗引援力度很大,非常難打。但客場成績一般。

第三輪(3月22日):主場vs武漢三鎮——保級生死戰提前進行,河南隊力拼不敗。武漢三鎮被罰5分,雖然實力有所下滑,但是很有韌性,換帥之后實力神秘,反擊質量依然不容小覷。
【您若喜歡“刀鋒體育”的文字,請果斷關注,了解中國足球不迷路】
中超免費觀看_河南隊免費觀看_摸底考免費觀看_中超高清在線_河南隊高清在線_摸底考高清在線
小喃2秒前
不要為難我2秒前
JR20440862543秒前
青春學園5秒前
無語子i2分鐘前
蛇總2分鐘前
JackPony馬2分鐘前
一個開心的jr2分鐘前